№277 ГДЗ Рымкевич 10-11 класс (Физика)
Решение #1
Решение #2
Решение #3

Рассмотрим вариант решения задания из учебника Рымкевич 10-11 класс, Дрофа:
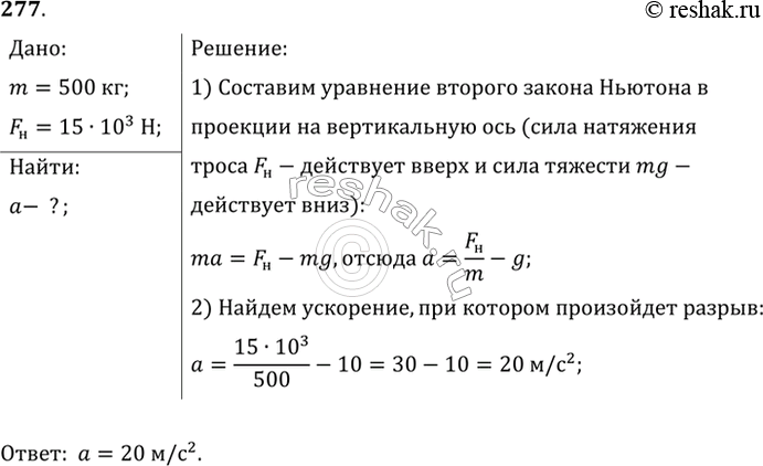
При каком ускорении разорвется трос при подъеме груза массой 500 кг, если максимальная сила натяжения, которую выдерживает трос не разрываясь, равна 15 кН?
*размещая тексты в комментариях ниже, вы автоматически соглашаетесь с пользовательским соглашением