№340 ГДЗ Рымкевич 10-11 класс (Физика)
Решение #1
Решение #2
Решение #3

Рассмотрим вариант решения задания из учебника Рымкевич 10-11 класс, Дрофа:
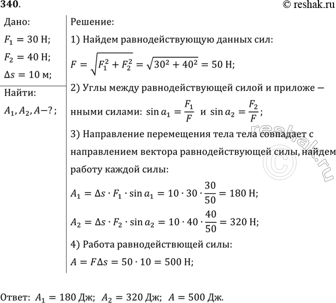
Под действием двух взаимно перпендикулярных сил 30 и 40 Н тело переместилось на 10 м. Найти работу каждой силы в отдельности и работу равнодействующей силы.
*размещая тексты в комментариях ниже, вы автоматически соглашаетесь с пользовательским соглашением