№404 ГДЗ Рымкевич 10-11 класс (Физика)
Решение #1
Решение #2
Решение #3

Рассмотрим вариант решения задания из учебника Рымкевич 10-11 класс, Дрофа:
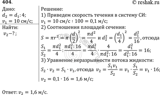
Скорость течения воды в широкой части трубы 10 см/с. Какова скорость ее течения в узкой части, диаметр которой в 4 раза меньше диаметра широкой части?
*размещая тексты в комментариях ниже, вы автоматически соглашаетесь с пользовательским соглашением