№460 ГДЗ Рымкевич 10-11 класс (Физика)
Решение #1
Решение #2
Решение #3

Рассмотрим вариант решения задания из учебника Рымкевич 10-11 класс, Дрофа:
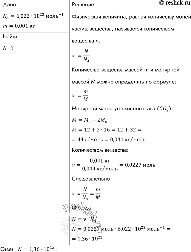
Сколько молекул содержится в углекислом газе (С02) массой 1 г?
*размещая тексты в комментариях ниже, вы автоматически соглашаетесь с пользовательским соглашением