№466 ГДЗ Рымкевич 10-11 класс (Физика)
Решение #1
Решение #2
Решение #3

Рассмотрим вариант решения задания из учебника Рымкевич 10-11 класс, Дрофа:
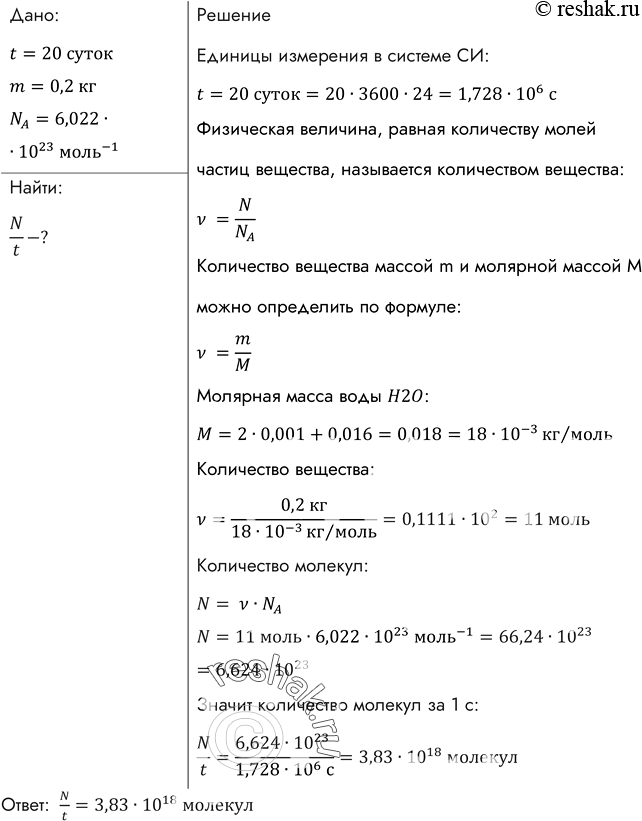
Находившаяся в стакане вода массой 200 г полностью испарилась за 20 сут. Сколько в среднем молекул воды вылетало с ее поверхности за 1 с?
*размещая тексты в комментариях ниже, вы автоматически соглашаетесь с пользовательским соглашением