№477 ГДЗ Рымкевич 10-11 класс (Физика)
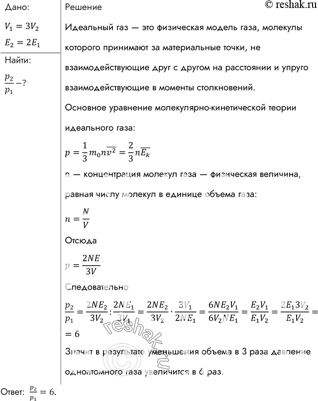
Решение #1
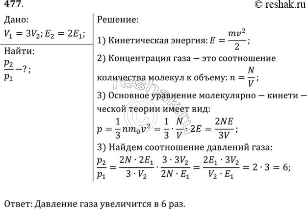
Решение #2

Рассмотрим вариант решения задания из учебника Рымкевич 10-11 класс, Дрофа:
Во сколько раз изменится давление одноатомного газа в результате уменьшения его объема в 3 раза и увеличения средней кинетической энергии молекул в 2 раза?
*размещая тексты в комментариях ниже, вы автоматически соглашаетесь с пользовательским соглашением