№838 ГДЗ Рымкевич 10-11 класс (Физика)

Решение #1

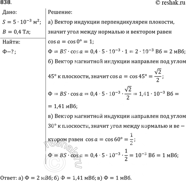
Изображение Какой магнитный поток пронизывает плоскую поверхность площадью 50 см2 при индукции поля 0,4 Тл, если эта поверхность: а) перпендикулярна вектору индукции поля; б)...

Решение #2

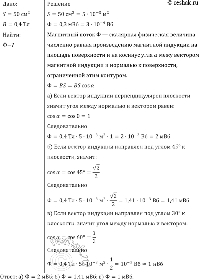
Изображение Какой магнитный поток пронизывает плоскую поверхность площадью 50 см2 при индукции поля 0,4 Тл, если эта поверхность: а) перпендикулярна вектору индукции поля; б)...
Загрузка...

Рассмотрим вариант решения задания из учебника Рымкевич 10-11 класс, Дрофа:
Какой магнитный поток пронизывает плоскую поверхность площадью 50 см2 при индукции поля 0,4 Тл, если эта поверхность: а) перпендикулярна вектору индукции поля; б) расположена под углом 45° к вектору индукции; в) расположена под углом 30° к вектору индукции?
*Цитирирование задания со ссылкой на учебник производится исключительно в учебных целях для лучшего понимания разбора решения задания.
*размещая тексты в комментариях ниже, вы автоматически соглашаетесь с пользовательским соглашением