№857 ГДЗ Рымкевич 10-11 класс (Физика)
Решение #1
Решение #2
Решение #3

Рассмотрим вариант решения задания из учебника Рымкевич 10-11 класс, Дрофа:
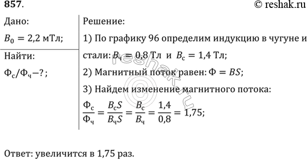
Во сколько раз изменится магнитный поток, если чугунный сердечник в соленоиде заменить стальным таких же размеров? Индукция намагничивающего поля В0 = 2,2 мТл. Использовать рисунок 96.
*размещая тексты в комментариях ниже, вы автоматически соглашаетесь с пользовательским соглашением