№904 ГДЗ Рымкевич 10-11 класс (Физика)

Решение #1

Изображение При какой напряженности поля начнется самостоятельный разряд в водороде, если энергия ионизации молекул равна 2,5 • 10-18 Дж, а средняя длина свободного пробега 5 мкм?...

Решение #2

Изображение При какой напряженности поля начнется самостоятельный разряд в водороде, если энергия ионизации молекул равна 2,5 • 10-18 Дж, а средняя длина свободного пробега 5 мкм?...

Решение #3

Изображение При какой напряженности поля начнется самостоятельный разряд в водороде, если энергия ионизации молекул равна 2,5 • 10-18 Дж, а средняя длина свободного пробега 5 мкм?...
Загрузка...

Рассмотрим вариант решения задания из учебника Рымкевич 10-11 класс, Дрофа:
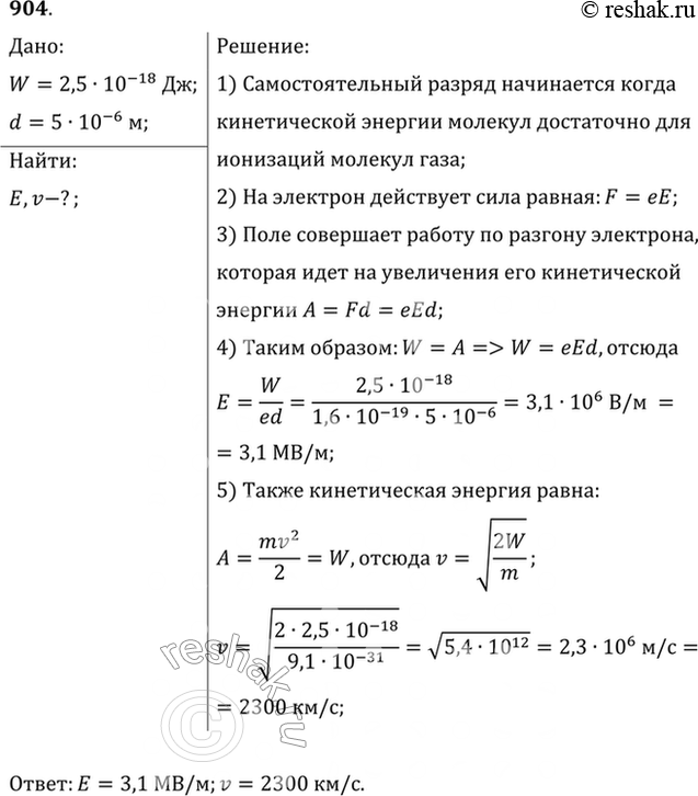
При какой напряженности поля начнется самостоятельный разряд в водороде, если энергия ионизации молекул равна 2,5 • 10-18 Дж, а средняя длина свободного пробега 5 мкм? Какую скорость имеют электроны при ударе о молекулу?
*Цитирирование задания со ссылкой на учебник производится исключительно в учебных целях для лучшего понимания разбора решения задания.
*размещая тексты в комментариях ниже, вы автоматически соглашаетесь с пользовательским соглашением