Упр.551 ГДЗ Атанасян 10-11 класс по геометрии (Геометрия)
Решение #1
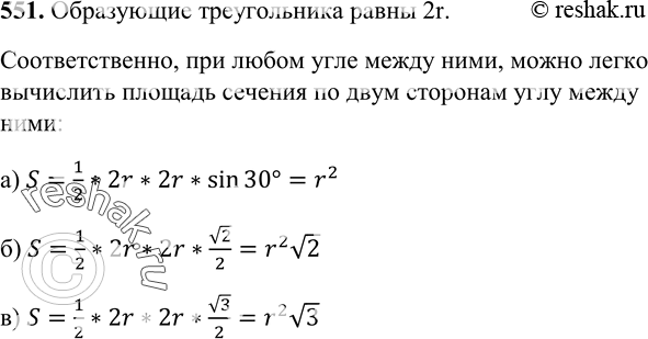
Решение #2

Рассмотрим вариант решения задания из учебника Атанасян, Бутузов 11 класс, Просвещение:
551 Осевое сечение конуса — правильный треугольник со стороной 2r. Найдите площадь сечения, проведенного через две образующие конуса, угол между которыми равен: а) 30°; б) 45°; в) 60°.
*размещая тексты в комментариях ниже, вы автоматически соглашаетесь с пользовательским соглашением