Упр.10.35 ГДЗ Мерзляк Поляков 7 класс (Алгебра)
Решение #1

Рассмотрим вариант решения задания из учебника Мерзляк, Поляков 7 класс, Вентана-Граф:
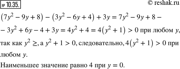
10.35. Докажите, что выражение (7y^2-9y+8)-(3y^2-6y+4)+3y принимает положительное значение при любом значении y. Какое наименьшее значение принимает это выражение и при каком значении y?
*размещая тексты в комментариях ниже, вы автоматически соглашаетесь с пользовательским соглашением