Упр.13.39 ГДЗ Мерзляк Поляков 7 класс (Алгебра)
Решение #1

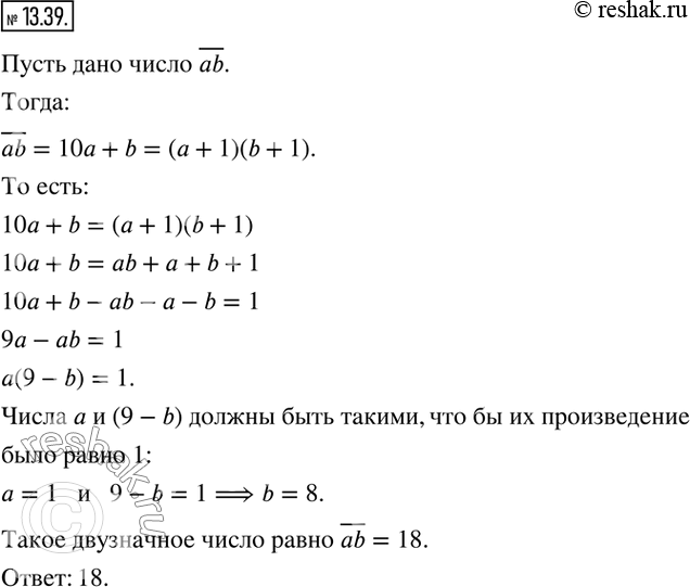
Рассмотрим вариант решения задания из учебника Мерзляк, Поляков 7 класс, Вентана-Граф:
13.39. Найдите все двузначные числа, равные произведению своих цифр, увеличенных на 1.
*размещая тексты в комментариях ниже, вы автоматически соглашаетесь с пользовательским соглашением