Упр.265 Рабочая тетрадь №2 ГДЗ Мерзляк Полонский 6 класс (Математика)
Решение #1

Рассмотрим вариант решения задания из учебника Мерзляк, Полонский, Якир 6 класс, Вентана-Граф:
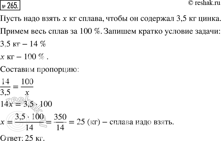
265. Сплав содержит 14 % цинка. Сколько килограммов сплава надо взять, чтобы он содержал 3,5 кг цинка?
*размещая тексты в комментариях ниже, вы автоматически соглашаетесь с пользовательским соглашением