Упр.28.42 ГДЗ Мерзляк Поляков 7 класс (Алгебра)
Решение #1

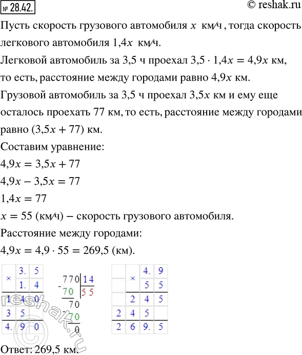
Рассмотрим вариант решения задания из учебника Мерзляк, Поляков 7 класс, Вентана-Граф:
28.42. Из города А в город В одновременно выехали легковой и грузовой автомобили. Легковой автомобиль прибыл в город В через 3,5 ч после выезда, а грузовому осталось ещё проехать 77 км. Найдите расстояние между городами, если скорость грузового автомобиля в 1,4 раза меньше скорости легкового.
*размещая тексты в комментариях ниже, вы автоматически соглашаетесь с пользовательским соглашением