Упр.33.1 ГДЗ Мерзляк Поляков 7 класс (Алгебра)
Решение #1

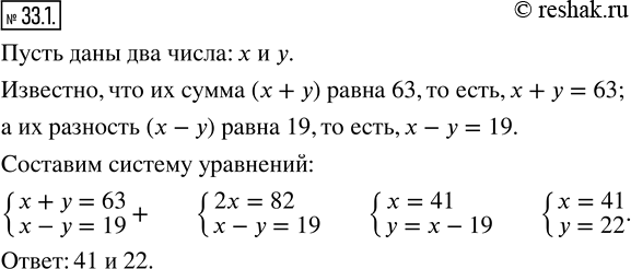
Рассмотрим вариант решения задания из учебника Мерзляк, Поляков 7 класс, Вентана-Граф:
33.1. Найдите два числа, если их сумма равна 63, а разность — 19.
*размещая тексты в комментариях ниже, вы автоматически соглашаетесь с пользовательским соглашением