Упр.8.1 ГДЗ Мерзляк Поляков 7 класс (Алгебра)
Решение #1

Рассмотрим вариант решения задания из учебника Мерзляк, Поляков 7 класс, Вентана-Граф:
8.1. Является ли одночленом выражение:
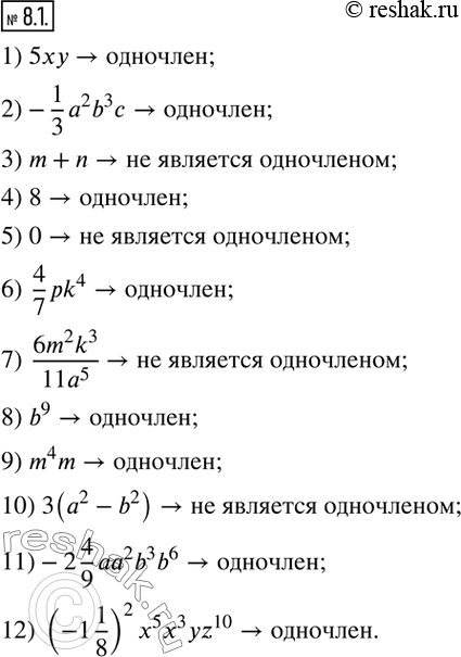
1) 5xy;
2)-1/3 a^2 b^3 c;
3) m+n;
4) 8;
5) 0;
6) 4/7 pk^4;
7) (6m^2 k^3)/(11a^5 );
8) b^9;
9) m^4 m;
10) 3(a^2-b^2 );
11)-2 4/9 aa^2 b^3 b^6;
12) (-1 1/8)^2 x^5 x^3 yz^10?
*размещая тексты в комментариях ниже, вы автоматически соглашаетесь с пользовательским соглашением