Упр.577 ГДЗ Алимов 10-11 класс (Алгебра)
Решение #1
Решение #2

Рассмотрим вариант решения задания из учебника Алимов, Колягин, Ткачёва 10 класс, Просвещение:
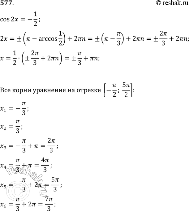
577 Найти все корни уравнения cos2x=1/2 на отрезке [-пи/2; 5пи/2].
*размещая тексты в комментариях ниже, вы автоматически соглашаетесь с пользовательским соглашением