Упр.1437 ГДЗ Алимов 10-11 класс (Алгебра)
Решение #1
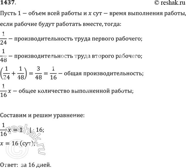
Решение #2

Рассмотрим вариант решения задания из учебника Алимов, Колягин, Ткачёва 11 класс, Просвещение:
1437 Один рабочий выполняет некоторую работу за 24 дня, другой рабочий ту же работу может выполнить за 48 дней. За сколько дней будет выполнена эта работа, если рабочие будут работать вместе?
*размещая тексты в комментариях ниже, вы автоматически соглашаетесь с пользовательским соглашением